各系、分院及各位考生:
根据《福建省教育厅关于做好2024年普通高校专升本考试招生报名工作的通知》(闽教学〔2023〕37号)规定,为做好我院专升本考试报名工作,现就有关事项通知如下:
一、主要流程
(一)报考对象
1.普通考生。福建省内普通高校的全日制高职(专科)层次2024年应届毕业生,具有良好的思想品德和政治素质,热爱祖国,遵纪守法,身体健康,能如期毕业。
2.脱贫户家庭考生。报考“脱贫户家庭毕业生专升本专项计划”的考生(以下简称“脱贫户家庭考生”),应是符合“普通考生”报考条件,持户籍所在地县级以上乡村振兴部门发放的有效证明,在“全国防止返贫监测和衔接推进乡村振兴信息系统”中具有脱贫(享受政策)户或防止返贫监测对象电子信息档案的考生。
3.退役大学生士兵考生。普通高校的全日制高职(专科)毕业生及在校生(含高校新生)应征入伍,退役后完成高职(专科)学业的,可申请参加相关高校的退役大学生士兵免试专升本招生。原则上符合条件的退役大学生士兵在应征入伍地申请参加普通专升本免试招生。
(二)网上报名
1.考生类型:考生只能在“普通考生”“脱贫户家庭考生”“退役大学生士兵考生”中选择一种考生类型报考。
2.报考类别:共设置文史哲法类、教育类、理工类1、理工类2、农林生物医药类、医学类、经管类、艺术类等8个类别(详见附件1),考生只能报考1个类别。其中,报考医学类的考生须是医学相关专业应届毕业生,报考艺术类的考生须是艺术相关专业应届毕业生,在填报志愿时部分专业还需同时符合本科高校招生章程规定的具体要求。退役大学生士兵考生报考的本科专业应与就读的高职(专科)专业大体对应。
3.报名时间:所有考生(含普通考生、脱贫户家庭考生、退役大学生士兵考生、高职本科贯通试点转段考生)须于2023年12月15日至20日登录福建省教育考试院网站(www.eeafj.cn)进行网上报名,逾期不再受理。
网上报名时,考生还须按照《福建省发展和改革委员会福建省财政厅关于重新制定我省高校招生考试收费标准的函》(闽发改服价函〔2023〕238号)规定,通过网络缴交报名考试费140元/人,方可参加现场确认。
4.报名确认点:在网上报名时,普通考生、脱贫户家庭考生“报名确认点”栏目须选择本人就读高校。学籍在我省高校的退役大学生士兵(含应、往届毕业生以及拟于2024年3月退役的大学生士兵)“报名确认点”栏目须选择本人就读或原毕业高校;学籍不在我省高校的退役大学生士兵(含已不再设确认点高校的我省往届毕业生)考生须选择“学籍不在我省高校的退役士兵确认点”。
(三)现场确认
1.我校现场确认时间定为2023年12月21日-12月25日17:30前。
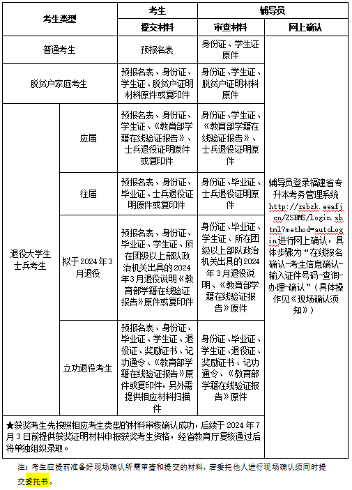
2.脱贫户家庭考生。脱贫户家庭考生的现场确认工作由考生就读高校负责。已网上报名并缴费成功的脱贫户家庭考生须于2023年12月21日至25日,持本人居民身份证、学生证、脱贫户证明材料等有关证明,在就读高校办理报名资格、缴费情况审查和现场确认手续,逾期不再受理。
高校要根据“全国防止返贫监测和衔接推进乡村振兴信息系统”查询结果和家庭经济困难学生认定结果,认真审核脱贫户家庭考生的报名资格并办理现场确认手续。省教育厅将组织对脱贫户家庭考生报考资格进行复核,对不符合脱贫户家庭条件的考生,将于2024年1月10日前由高校通知考生可转为普通考生。如考生不愿意转为普通考生,视为报名无效并退还报名费。(考生须把考生类别修改为“普通考生”)
3.普通考生。普通考生的现场确认工作由考生就读高校负责。已网上报名并缴费成功的普通考生须于2023年12月21日至25日,持本人居民身份证、学生证等有关证明,在就读高校办理报名资格、缴费情况审查和现场确认手续,逾期不再受理。
4.退役大学生士兵考生。学籍在我省高校的退役大学生士兵(含应、往届毕业生以及拟于2024年3月退役的大学生士兵)现场确认工作由学籍所在高校负责,考生在网上报名时,“报名确认点”栏目须选择本人就读或原毕业高校。
学籍不在我省高校的退役大学生士兵(含已不再设确认点高校的我省往届毕业生)现场确认工作由福州市高招办负责(确认点设在闽江师范高等专科学校,地址:福州市闽侯上街大学城学府南路1号)。考生在网上报名时,“报名确认点”栏目须选择“学籍不在我省高校的退役士兵确认点”。
网上报名并缴费成功的退役大学生士兵考生须于2023年12月21日至25日,持本人士兵退役证明(拟于2024年3月退役的大学生士兵应提供所在团级以上部队政治机关出具的2024年3月退役说明)、居民身份证、毕业证书等原件和复印件,2024年毕业的应届退役大学生士兵还需提供《学生证》和在中国高等教育学生信息网打印本人的《教育部学籍在线验证报告》;在部队荣立三等功以上奖励并完成高职(专科)学业的退役大学生士兵考生(简称“立功退役考生”)还需携带退役证、奖励证书、记功通令等材料原件和复印件,到指定确认地点办理报名现场确认手续,逾期不再受理。省教育厅将会同省退役军人事务厅对退役大学生士兵及其立功资格进行复核。对不符合退役大学生士兵条件的考生,将于2024年1月20日前由高校通知考生可转为普通考生。如考生不愿意转或不符合普通考生报考条件,视为报名无效并退还报名费。
4.获奖考生。获奖考生是指在高职(专科)学习阶段代表我省及本校获得全国职业院校技能大赛一、二、三等奖,世界职业院校技能大赛(即全国职业院校技能大赛国际赛)竞赛类比赛金奖、银奖、铜奖和优胜奖,中国国际“互联网+”大学生创新创业大赛和中华人民共和国职业技能大赛金奖、银奖、铜奖,福建省职业院校技能大赛一等奖,以及福建省“互联网+”大学生创新创业大赛金奖的高职(专科)层次2024年应届毕业生(含普通考生、脱贫户家庭考生和退役大学生士兵考生,简称“获奖考生”)。获奖资格以原始报名身份信息和获奖通知省份归属作为认定依据。
获奖考生按照相应类型考生现场确认成功后,须于2024年7月3日前申报获奖考生资格(相关工作另行通知),我校于7月5日前汇总后上报省教育厅,经审核并公示无异议后,方可取得获奖考生资格。
获奖考生拟于2024年7月下旬单独组织录取,主要安排省内应用型本科高校和职业本科高校招生,按照报名确认的考生类型和报考类别进行录取。遇奖项级别相同的,按专升本考试文化课总分从高到低分进行排序(总分相同的,再依次按专业基础课、高等数学或大学语文、大学英语成绩从高到低分排序),以此确定每一位获奖考生在其报考类别群体的位次。若位次相同且所报志愿相同的考生一并录取。获奖考生也可结合自身实际选择参加脱贫户家庭考生、退役大学生士兵考生或普通考生类型和批次录取,一经学校录取,将不得再参加获奖考生的单独录取。
5.具体步骤
考生在福建省教育考试院(www.eeafj.cn)“数字服务大厅——专升本招考”栏目注册登录,填写预报名表信息进行缴费后方可登录报名网页打印报名表,核对后本人签字,交由辅导员检查。
辅导员检查考生所有信息(重点检查①考生照片是否与本人相符;②报名表是否有考生签字;③是否是退役大学生士兵(含立功退役考生)、脱贫户家庭考生及获奖考生;④报考科类是否正确,我校考生不得填报医学类,如考生一定要填报后果自负;⑤毕业年份:2024;⑥身份证号),检查无误后由辅导员签字。
(四)准考证打印
考生预计于考前1周凭本人账号和密码,登录福建省教育考试院网站(www.eeafj.cn)“数字服务大厅——专升本招考”栏目打印本人准考证。
(五)考试安排
1.考试时间:普通考生(含选择本类型的获奖考生)和脱贫户家庭考生(含选择本类型的获奖考生)的考试安排在2024年3月30日至 31日进行,具体考试时间安排详见附件3。
退役大学生士兵考生(含选择本类型的获奖考生)免于参加文化课考试,须参加由招生院校根据专业人才培养要求联合命题的职业技能综合考查,考查考生所报类别的专业基础课(具体详见附件2)技能掌握情况,成绩满分150分,采用笔试形式进行,考查时间为2024年3月31日14:30-16:30。
在部队服役期间荣立三等功以上的退役大学生士兵考生可免于参加职业技能综合考查并优先录取。
2.考试地点:按准考证上注明的时间、地点熟悉考场和参加考试。
3.考试命题以《福建省普通高校专升本考试说明》(闽教学〔2022〕37号)和《福建省普通高校专升本考试<思想政治理论>考试说明(2023年修订)》(闽教考〔2023〕11号)为依据,考生可在福建省教育厅或福建省教育考试院网站自行下载查阅。
(六)成绩查询
考生凭本人账号和密码,登录省教育考试院网站(www.eeafj.cn)“数字服务大厅——专升本招考”栏目查询。
二、需提醒考生注意的几个事项
1.网上报名操作手册:网上报名前应认真阅读报名界面的网上报名操作手册。http://www.eeafj.cn/download/zsb_bm_readme.htm
2.账号密码:建议使用个人身份证号码进行注册,填写完毕点击“检查唯一性”,检查该登录账号是否唯一。所设置的账号密码,务必使用备忘录牢记,之后准考证打印、成绩查询、志愿填报均会使用到考生的账号和密码。
3.现就读班级:填写班级的后二位,如:大数据与会计201班填写“01”,系统显示为:“1”或“01”。
4.报名确认点:泉州经贸职业技术学院。
5.毕业年份:2024。
6.相片的上传:由考生按照网上报名操作手册的要求上传。务必上传个人照片,无个人照片无法提交预报名信息,照片格式如下:分辨率为480*640;尺寸为宽:长=3:4,格式JPG或JPEG,照片大小不超过50kb,考生需着正装,拍摄背景色为白色或蓝色的免冠照片,不能为红底背景或衣服与背景颜色相近,不要使用美图软件,如不按要求造成照片打印不清后果自负。照片符合要求,提交完再打开预报名表就可以看到照片,未提交不会显示照片。
7.毕业专业:应填写标准最新完整专业名称(例如:大数据与会计,不要写成会计或选成大类);
8.现就读专业(填写完整专业名称):41-59开头的是高职专科,名称相同且有两个代码的专业应注意,有新的专业名称就用新的,没有新的就用旧的,不管代码,直接用完整的专业名称搜索,根据系统显示操作。
9.个人简历:填写的应为在校学习的经历(高中或中专,及在我校的学习经历),起码要填一条。勤工俭学、实习等经历不必填写。
10.时间填写一般为:①****年9月至****年7月;②****年9月至2024年6月,在泉州经贸职业技术学院大数据与会计专业学习。
11.身份证:参加考试需凭二代身份证。
12.录取通知书邮寄地址:必须填写家庭地址或今后一定能收到通知书的地址(许多院校的录取通知书要等到暑假时才寄),不要寄到学校。
13.请考生及时关注福建省教育考试院网站上的公告信息及学院相关通知,以免错过重要信息。有疑问可咨询招生就业处,联系电话:0595-28050699。
三、现场确认材料要求

文件:《福建省教育厅关于做好2024年普通高校专升本考试招生报名工作的通知》(闽教学〔2023〕37号)
公告网址:
福建省教育厅关于做好2024年普通高校专升本考试招生报名工作的通知_ 通知公告_ 福建省教育厅 http://jyt.fujian.gov.cn/jglb/xsgzc/zhxx/202311/t20231129_6310274.htm
关于2024年3月退役大学生士兵报考普通高校专升本考试的通告- 公示公告- 福建省教育考试院 https://www.eeafj.cn/gkptgkgsgg/20231207/13137.html